Как выполнить по пунктам приказ в 1С:Документооборот 3.0
Вопрос
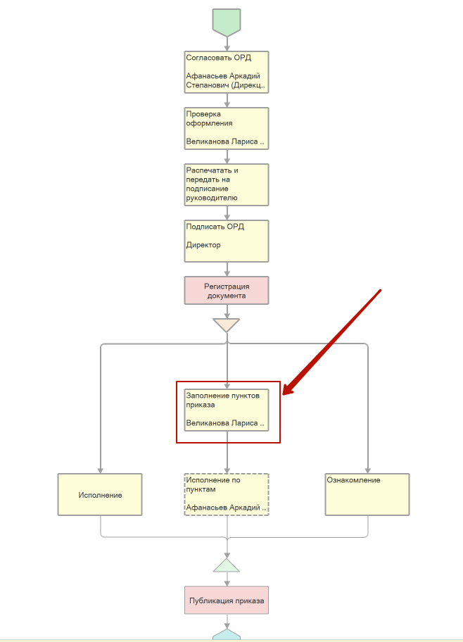
Как можно выполнить по пунктам приказ? Где заполнять пункты, которые должны переходить в обработку с действием исполнить? Ну, типа как в мероприятиях.
Ответ
Е.М.Ладанова
Аналитик по 1С:ДО
В действии «Исполнение» рекомендуем нажать на кнопку «Исполнение по пунктам».
Задача «Заполнить пункты приказа» с действиями исполнения
Далее в документе появится задача «Заполнить пункты приказа».
Заполнять их нужно на вкладке «Обработка конкретного документа» в действии «Исполнение по пунктам».
Дата ответа: 03.12.2025
Похожие темы
Ответ Е.А.Лебедева / 04.11.2025
Как изменить статус процесса на «согласованный», если не все согласовали в 1С:ДО?
Управление статусом согласования в 1С:ДО при несогласии хотя бы одного из участников процесса.
Ответ Д.Ш.Аллабердин / 04.11.2025
Как решить проблему с отсутствием подписанта на этапе подписания?
Настройка условий для этапа подписания в 1С:ДО вызывает ошибки из-за отсутствия подписанта. Как это исправить?
Ответ Е.М.Ладанова / 13.11.2025
Как сделать обязательным заполнение поля комментария при согласовании?
Как настроить обязательное заполнение поля комментария в задачах?
Ответ Е.С.Мустафина / 13.11.2025
Как сделать так, чтобы дополнительная виза не участвовала в согласовании?
Настройка правил согласования в 1С:ДО с учетом приоритетов визирования документов.
Ответ С.К.Проскурин / 13.11.2025
Как сделать обязательным заполнение сроков в карточке договора?
Обязательное заполнение сроков действия в карточке договора 1С: настройка и рекомендации.
Ответ Н.С.Титов / 29.11.2025
Как настроить маршруты по тематикам для служебной записки?
Настройка уникальных маршрутов согласования для каждой тематики в Служебной записке.
Ответ Н.С.Титов / 29.11.2025
Можно ли настроить уведомления для директора о договорах его организации?
Настройка уведомлений для директоров о договорах и платежах в 1С:ДО.
Ответ Н.С.Титов / 29.11.2025
Есть ли проблемы на втором этапе разделения?
Как разобраться с проблемами, возникающими на втором этапе разделения данных?
Ответ В.А.Шарапова / 16.10.2025
Почему заявка ИТ сотрудника минует руководителя?
Заявка сотрудника ИТ отдела минует согласование руководителя: возможные причины и решения ситуации.
Ответ С.К.Проскурин / 16.10.2025
Как рассылать приказы и распоряжения по списку сотрудников?
Оптимизация рассылки утвержденных приказов по списку сотрудников с минимальными изменениями в 1С.
Ответ Е.С.Мустафина / 16.10.2025
Как закрыть возможность изменения файлов после согласования юристами?
Как ограничить доступ к изменению файлов на определенном этапе согласования в 1C?
Ответ Я.С.Рябинина / 16.10.2025
Как создать заявку на оплату без подписанного договора?
Настройка условий запуска заявки на оплату в зависимости от статуса договора.
Ответ Е.М.Ладанова / 16.10.2025
Как настроить проверку типа обращения для подписи на бумаге или ЭЦП?
Настройка условий для автоматического выбора способа подписания ответов на обращения граждан.
Ответ В.А.Шарапова / 03.12.2025
Как создать две последовательные задачи для одного документа?
Организация последовательного процесса рассмотрения документов с передачей задач между руководителями.
Ответ С.К.Проскурин / 03.12.2025
Как настроить авторегистрацию исходящего документа при сохранении?
Настройка автоматической регистрации исходящих документов без доработки системы 1С:ДО.
Ответ Н.С.Титов / 03.12.2025
Почему ответственный не получает уведомления о заявке?
Проблемы с уведомлениями для ответственного за документ в процессе согласования заявки в 1С.
Ответ М.А.Ефимьева / 03.12.2025
Как настроить проверку ЭЦП у файла перед началом процесса?
Настройка проверки ЭЦП файла в документе перед запуском процесса в 1С: ключевые шаги для предотвращения ошибок.
Ответ Д.Ш.Аллабердин / 05.12.2025
Где в ДО 3.0 указать допсвойство для процесса согласования?
Настройка дополнительных свойств в процессе согласования документов в 1С:ДО 3.0.
Ответ Е.А.Лебедева / 05.12.2025
Почему изменение суммы договора не убирает согласование директора?
Как обновить согласующих при изменении суммы в карточке договора?
Ответ Е.А.Лебедева / 05.12.2025
Как сделать согласование с руководителем, если автор не начальник?
Настройка условий согласования документов для учета статуса автора в 1С:ДО.
Ответ Н.С.Титов / 05.12.2025
Как отправить документ всем руководителям подразделений?
Как одновременно разослать задачу или документ всем руководителям подразделений в 1C.
Ответ Е.С.Мустафина / 05.12.2025
Почему процесс не запускается из-за настроек доступа?
Проблемы с запуском процесса из-за настроек доступа и отмененных согласующих в 1С.
Ответ Я.С.Рябинина / 10.12.2025
Почему неактивна кнопка «Добавить обеспечивающего подписание»?
Проблемы с активностью кнопки могут быть связаны с настройками доступа или состоянием документа.
Ответ Н.С.Титов / 20.12.2025
Как директору отправить задачу на согласование или ознакомление?
Маршрутизация задач в 1С:ДО для эффективного взаимодействия между службами в процессе рассмотрения.
Ответ М.А.Ненашева / 20.12.2025
Можно ли из задач отправить документ на ознакомление в новой версии?
Изучаем изменение функционала отправки документов в новой версии 1С.
Ответ Е.А.Лебедева / 20.12.2025
Где посмотреть информацию о сформированных задачах?
Где найти информацию о задачах, их содержании и назначенных исполнителях в системе.
Ответ М.А.Ненашева / 20.12.2025
В чем разница между поручением и задачей?
Как выбрать между поручением и задачей в 1С:ДО? Разберитесь в нюансах и узнайте, какой вариант подойдет лучше.
Ответ С.К.Проскурин / 20.12.2025
Как снять задачу, чтобы она не считалась выполненной?
Как сделать так, чтобы задача была снята без эскалации в 1С и как это отразится в отчетах.
Ответ М.А.Ефимьева / 20.12.2025
Как правильно создать варианты резолюций для задач на рассмотрение?
Создание шаблонов резолюций в 1С: оптимальные подходы и альтернативные методы.
Ответ Н.С.Титов / 27.12.2025
Как добавить кнопку «Не выполнено» в действие исполнения?
Добавление кнопки для обозначения невыполненного действия в 1С: как настроить статус и взаимодействие.
Ответ С.К.Проскурин / 27.12.2025
Как напечатать лист ознакомления для задачи с завершенной обработкой?
Печать листа ознакомления для задачи, отправленной через 1С:ДО, после завершения обработки документа.
Ответ Я.С.Рябинина / 28.12.2025
Как настроить отображение статуса документа по этапам обработки?
Как отобразить актуальный статус документа в реестре вместо перечня этапов?
Ответ С.Н.Юлпатова / 28.12.2025
Как закрепить документ за конкретным юристом после согласования?
Как закрепить договор за конкретным сотрудником юр. отдела после принятия в работу?
Ответ М.А.Ненашева / 28.12.2025
Как добавить список сотрудников в приказ без параметра в версии 3.0?
Альтернативные подходы к добавлению списка сотрудников в документ приказа без параметра в новой версии.
Ответ Д.Ш.Аллабердин / 13.01.2026
Как настроить синхронное подписание документов с контрагентом?
Настройка автоматического синхронного подписания документов обеими сторонами в 1С при выполнении бизнес-процесса.
Ответ С.Н.Юлпатова / 13.01.2026
Как автоматически создать исходящий документ из входящего?
Настройка автоматического создания и запуска исходящего документа в 1С на основе входящего.
Ответ Е.А.Лебедева / 28.12.2025
Как настроить напоминания о платежах по лизинговым договорам?
Настройка автоматических уведомлений и задач в 1С:ДО для своевременных платежей по графику договоров.
Ответ С.Н.Юлпатова / 28.12.2025
Как заполнить шаблон файла из скрипта в версии 3.0?
Как добиться успешного заполнения шаблона файла из скрипта в версии 3.0, если стандартные методы не помогают?
Ответ Е.М.Ладанова /28.12.2025
Автоматизация создания регулярных задач с шаблонами для сотрудников в 1С.
Автоматизация создания регулярных задач с шаблонами для сотрудников в 1С.
Ответ Н.С.Титов / 13.01.2026
Как внедрить разные уровни согласования ЗВС в одном бизнес-процессе?
Настройте гибкие маршруты согласования ЗВС в блоке «Ремонт» для оптимизации процессов.
Ответ В.А.Шарапова / 13.01.2026
Как настроить автоматическое присвоение категории «Важно» с учетом валюты?
Настройка автоматического присвоения категории «Важно» для документов с учетом суммы и валюты без использования скриптов.
Ответ М.А.Ефимьева / 13.01.2026
Как вытащить реквизит Корреспонденции через конструктор?
Настройка получения данных о корреспонденции в 1С через конструктор.
Ответ М.А.Ефимьева / 13.01.2026
Как скриптом автозаполнения получить номер связанного документа?
Использование скрипта автозаполнения для извлечения данных из связанных документов в 1С.
Ответ М.А.Ефимьева / 30.01.2026
Как исправить ошибку с переносом срока по задаче?
Настройка процесса переноса срока задачи в 1С:ДО при возникновении ошибок и отсутствующих данных в поле получателя.
Ответ С.Н.Юлпатова / 30.01.2026
Можно ли в ДО 3.0 остановить бизнес-процесс без потери истории?
Как сохранить историю согласований при остановке бизнес-процесса в 1С:ДО 3.0?
Ответ Е.М.Ладанова / 30.01.2026
Как добавить дополнительных согласующих в процессе согласования?
Добавление дополнительных согласующих в процессе согласования и решение ограничений для автора документа.
Ответ М.А.Ненашева / 30.01.2026
Почему я не могу изменить роль файла у запущенного документа?
Изменение ролей файлов в процессе обработки документов: как управлять настройками без остановки процесса.
Ответ Д.Ш.Аллабердин / 30.01.2026
Почему в списке договоров после прерывания обработки стоит статус «Проект»?
Понимание причин, почему прерванный процесс может отображаться как «Проект» в списке договоров.
Ответ Я.С.Рябинина / 30.01.2026
Как поменять вид документа в запущенном бизнес-процессе?
Изменение типа документа в процессе согласования в 1С:ДО без остановки бизнес-процесса.
Остались вопросы?
Не нашли ответ на интересующий вопрос? Задайте его нам и наши специалисты на него ответят!
авторизуйтесь